betway·必威西汉姆联(有限公司)官方网站-West Ham United
教室预定
|
员工合作
|
交流合作
|
English
|
登录
|
首页
公司概况
必威betway简介
各委员会
组织机构
教学机构
研究机构
学科专业
公司新闻
团队团队
中国语言文学系
东方艺术系
艺术设计系
文化素质教学部
党政学工
公司办公室
教学办公室
研究生办公室
实验教学示范中心
图书资料中心
《文学与文化》编辑部
荣休教师名录
党务行政
党团机构
行政机构
团队人事
申请表格
规章制度
图书资料
学术研究
新闻通告
学术会议
学术讲座
研究项目
研究成果
文件下载
公司产品
本科教育
研究生教育
职工教育
实验教学
访问进修
招生信息
本科生
必威betway是什么
必威betway介绍
媒体聚焦
党群工作
思政工作
活动信息
通知公告
制度规定
工作团队
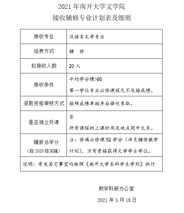
2021年必威betway接收辅修专业计划表及细则
发布者:教学科研办
发布时间:2021-05-29
2021年必威betway接收辅修专业计划表及细则.docx