必威betway 2019 学术年会语言学专场于 12 月 28 日(周六)全天在章阁厅举行,语言学教研室全体教师和语言学专业的硕士博士研究生积极参与的这次活动。

今年的学术年活动石锋教授、杨琳教授代表语言学专业分别在必威betway学术年会开幕式和闭幕式上做了题为“普通话声调的本调”和“《金瓶梅词话》的版本问题”的精彩学术报告。

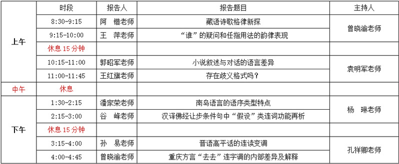
其他教师的学术报告集中在 28 日,具体安排如下:


阿错老师报告《藏语的重音和诗歌节律初探》主要内容:藏语有两种“重音”,第一种是音高重音。现代藏语方言在词汇层面有一种音高重音,而且这种音高重音系统来自原始藏语。
另一方面,前字音强音长都较凸显,且后字是容易音变的位置。因此前字可称为力度重音的所在,这是第二种重音。因此,藏语的韵律模式可以归纳为“前重后高,高低交错”。例如,安多藏语母语者说汉语存在明显的“前重后高”节律特点,大致上说,这是用藏语的韵律模式说汉语的效果。
讨论:曾晓渝老师提出,文中指出藏语体词性结构为后重,低高;谓词性结构前重,高低,如果在话语里都变成“前重后高”,那么如何认识藏语节律的作用性质?希望能进一步从音系学理论解释“重”“高”的关系。

王萍老师报告《 “谁”表“疑问”和“任指”的韵律和听感特征比较》的结论是:(一)表疑问的“谁”和表“任指”的谁在音高、时长和音强上是存在显著差异的;(二)相比之下,表“任指”的“谁”有弱读的趋势,而且和同型陈述句在声学和听感上的相似性说明:“谁”字句的疑问信息主要是由“谁”字的句法和语义功能来承载的,语句韵律的作用有限。(三)感知实验结果表明:表示“疑问”的“谁”和表示“任指”的“谁”互换位置后会影响被试对于原句“自然度”的判断,这可以看作是二者的声学差异在听感上的对应表现。(四)焦点重音理论(1979):焦点和重音不存在必然联系,“谁”在语音上没有重音突显,这个实验结果支持了这类观点;(五)当然焦点和重音的关系问题属于句法和韵律的界面问题,今后还需要哦通过更多的语句类型的实验研究来揭示。
讨论:孔祥卿老师发言,反问句中的“谁”,和一般疑问的“谁”语音表现不一样;王红旗老师发言,实验证明的是言语现象,不是语言现象。“谁”是无定的,疑问的功能不是本身的,是语境带来的。自然重音是很难判断的,对比重音容易判断。

郭昭军老师报告《从几个指标看小说叙述与对话的语言差异》通过对大规模现代汉语语料的处理和统计,讨论两个问题:小说的对话和叙述有什么不同?小说对话是真实口语吗?具体研究方法是将语料按照小说、故事、剧本和对白的体裁进行分类,小说内再分为对话和叙述,对比这些分类中的语言区别。对比的项目包括五类。一是字频对比,统计和比较出现最高的 20 个字,发现“这”和“那”在不同体裁中的不对称等。二是词频对比,发现最高频的20 个词基本是虚义词。对话和独白中最高频的是代词,叙述中则是数量词。三是不同词长所占比例。就词语使用频率来说,不管是口语还是书面语,都是:单音节>双音节。第四是语气词、叹词、文言字、书面语词对比。发现文言字叙述中的比例只是略高于对话,大多数书面语词在叙述中的频率都要高于口语。第五是句子长度的对比。发现对话句子普遍比叙述短,平均短 10 个字;叙事平均长度一般是对话的两倍;剧本的句子比小说更短。还比较了各中连贯性标点的平均管界长度和标点的出现频率:逗号>句号>问号/叹号>顿号>分号。初步的结论是,小说的对话和叙述在形式上差别不明显,小说的对话不是真实口语,是人造的口语。
老师们讨论认为,这些数据可以进一步处理分析,挖掘其语法上的理论价值。

王红旗老师《存在歧义格式吗?》针对朱德熙(1980)关于““D2+的+是+M”歧义句式展开讨论,他认为:句法格式则从特定的句子中抽象出来的,具有特定的语法形式和意义,三个词以上的词组成的句子就具有结构层次,只能有一种解读或理解,不可能有歧义。他对以往所谓歧义格式进行了分析:
因层次不同而产生的“歧义格式”:咬死了猎人的狗
因语法关系不同而产生的“歧义格式”:烤地瓜(偏正、述宾)
因语义关系不同而产生的“歧义格式”:鸡不吃了、鲁迅的书、考研究生(不是严格的同构,受事 vs 目标)
结论是:学界所谓歧义格式有两种,一是并不属于同一种语法结构,只是这两种不同语法结构的词类序列相同,因而谈不上歧义格式;另一种只是显性语法意义相同,隐性语法意义并不相同。词类序列及虚词相同且显性语法意义相同的语法结构太常见,太普遍,把这样的语法结构看作是歧义结构就等于把语法结构都看作歧义结构,造成悖论。

潘家荣老师的报告《南岛语言的语序类型特点》根据 M. S. Dryer(2007)对于 VO 型语言语序共性的总结,选取拉阿鲁哇语、邹语、噶玛兰、撒奇莱雅语、赛夏语、邵语六个极度濒危的台湾南岛语,探讨台湾南岛语是否符合语序类型共性。研究结果发现台湾南岛语整体的语序类型符合 VO 型语言的共性,呈现和谐的现象。惟一的例外是“动词+方式副词”的组合。撒奇莱雅语和邵语是两个最不符合典型 VO 型语言语序类型特征的台湾南岛语,分别违反了两个和三个语序特征。对于上述语序不和谐的现象提出了尝试性的解释:根据邵语的语言接触现状,其“名词+领属词”语序可能是受到闽南话影响;而名词关系从句的不和谐普遍出现在台湾南岛语中,这种不和谐在世界上少见,集中在东亚,是一种区域现象,其原因有待进一步研究。
讨论:谷峰老师提出,方式副词在生成语法看来是 adjunct,adjunct 和 head 的语序往往不是很稳定,是否不同的语序和谐律有强弱的区别。另外,定语从句内部要不要分类。潘家荣老师认为,有关“动词+方式副词”语序的已有研究不多,可能需要进一步扩大语料,考察其和谐规律的强弱。

谷峰老师报告《汉译佛经让步条件句中“假设”类连词功能再析》主要讨论表假设的“如果”,让步“就算”“即使”,这两种使用范围不会大规模重合,但佛经中二者都能表示的词很多,对此提出问题:假设和让步的关系是包含还是分立?有没有了历时关联?演变方向是“假设>让步”还是 “让步>假设”?报告力求证明“假使”类连词只表示假设,其让步的功能是语境赋予的。通过译经中让步条件句的界定、复句的类型不能决定关联词的语义功能、等系列问题讨论,报告结语:“假使、正使、假令、设复”等连词在汉译佛经中既引导条件句,也引导让步条件句。过去认为这组连词兼有假设、让步两种功能,但同经异译和梵汉对勘资料不支持这种观点,“假使”类连词虽然可出现于让步句,但它们和让步语义没有固定关联,异译经比勘显示这组连词的语义跟假设连词“若”更接近,虽然它们有时也对应异译本中的“虽”“纵”,但数量极少,而且相关经本的时代普遍偏晚。汉译佛经中“假使”类连词只有表示虚拟假设一种基本功能。为什么会出现争议呢?这是因为让步条件句本身有双重属性,偏句表示虚拟事件,前后句又有转折关系。

孙易老师的报告《晋语高平话中的圪音词》将晋语高平话中的圪音词分为五类:A 类如,kəʔ21 luən313 滚,B 类如,kəʔ21 luan33 团,C 类如,kəʔ21 tʂo33 核桃/胳膊,D 类如,kəʔ21 ləu313 搂,E 类如,kəʔ21(给)你这本书,从这儿下 kəʔ21(去)吧。A 和 B 类是一般所说的分音词,C 类则由复合词演变来,D 类则是本字未明的动词,E 类是与“圪”同音的动词等。“圪”音在晋语中读入声,如果分阴阳,则都读为阳入。而“圪”音的韵母 əʔ在晋语高平话的韵母系统配列中很特别,因而推测是后起的音变。考证了“圪”头词的来源。由于 A、B 类声母多为见系清音,C 类多为匣母,应该是 C 类的首先发生了变化,如“胳膊”从复合词弱化成前字语义不重要的词,前字的语音也发生弱化。又由于“类音牵引”的作用,导致了趋同 A、B 类的趋同演变。最后这个名词前缀,因为词汇双音节化的需要,扩散到了动词中,形成了D 类能产的前缀。E 类词出现得最晚,虚化程度最高,应该是最后被扩散形成的(声母都是见系)。
老师们讨论认为,要注意区别轻声和轻音。汉语的轻音主要是轻重节律问题,轻声则存在于词层面,是声调、形态语音现象。

曾晓渝老师的报告《重庆方言“去去”连字调的内部差异及解释》提出问题:同属重庆方言成渝片的老城话与忠县话,为什么它们单字调调类调值基本相同,但连字调尤其是“去去(214+214)”连读差异明显的现象?通过对汉语方言低凹调连字调的考察、重庆忠县及相关方言单字调历史比较,提出了“连字调格局”理论方法。得出结论:(1)重庆老城话与忠县话的去声单字调调值曾经存在过调位性差别;忠县话去声后字连调为高调,可能是其去声原有调位/35/的反映。(2)一种方言的声调由单字调和连字调共同构成,其中连字调更显土语方音特色;就声调系统而言,重庆老城话与忠县话单字调格局相同,而连字调格局有别。(3)“单字调格局”是显性的表层形式,相对容易发生变化;“连字调格局”是隐性的深层形式,相对比较稳定。(4)研究“连字调格局”的意义在于:第一,将单字调与连读调之间的复杂关系相对简明化;第二,有利于客观认识声调类型;第三,可以帮助探究声调历史,比如忠县话的连字调格局与 80 多年前的武汉话声调很相似,由此透露出重庆中部沿长江区县的方音历史上与湖北沿江官话有渊源关系。




通过各位老师发表新近研究成果及畅所欲言的相互交流讨论,师生们收获多多,切切实实感受到学术年会的必要性及其积极意义。
(曾晓渝 王丹 曾智超 刘京杰 报道)